抖音巨量千川实战系统课程(初中级)
时长: 600
讲师: 静静
点击学习>
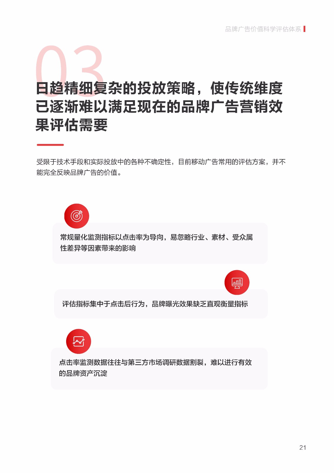
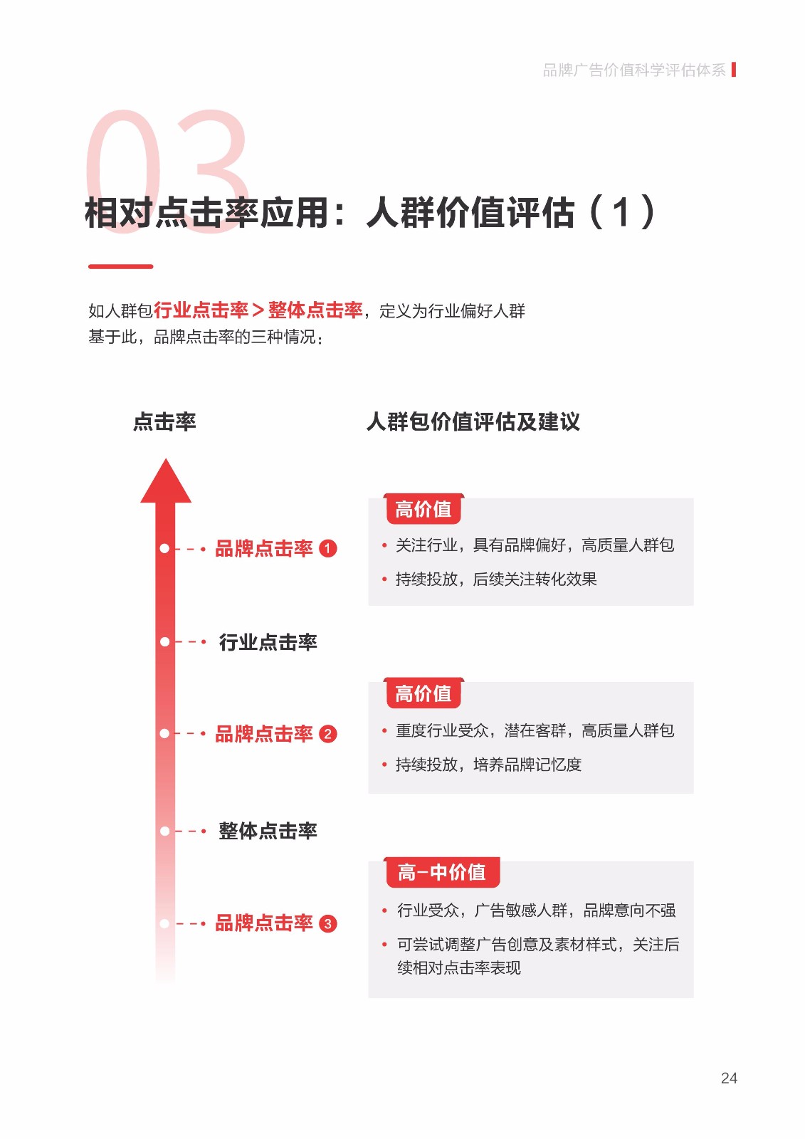
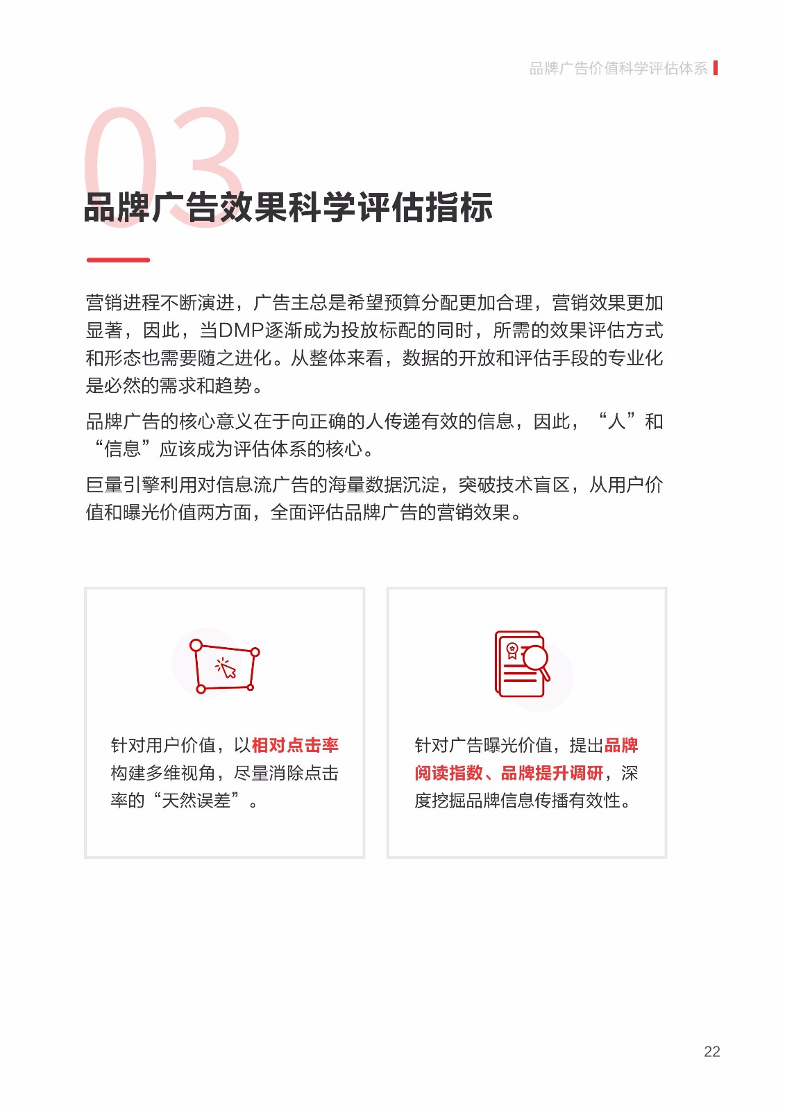
随着数字营销步入存量市场,精细化运营成为品牌在广告投放的一大诉求,从而更为重视广告的效果和价值。
PDF报告下载:《人群精细化定向下的广告价值评估白皮书》2019.08
下载链接:https://pan.baidu.com/s/1sONTAWTxalShhUK3BMEAmw
提取码:0rgg
©特别声明
本文来源:巨量引擎广告服务平台 原创作者:佚名
本站遵循行业规范,任何转载的稿件都会明确标注作者和来源,如果来源或作者有误,请及时联系我们更正;本站的原创文章,请转载时务必注明文章作者和来源,不尊重原创的行为我们将追究责任;作者投稿可能会经我们编辑修改或补充。
渠道对接
更多 

提供
线上推广渠道
2026/04/13
我提供快手,医疗,男科,骨科,证券,股票,维权,工伤理赔快手全行业可开,高点收量欢迎对接
提供
线上推广渠道
2026/04/13
我提供dk站内有户,快手
提供
线上推广渠道
2026/04/13
我提供本地推政策线索11 团购13 配合自运营账户不用消耗
提供
线上推广渠道
2026/04/13
我提供百度 抖音 快手 小红书 uc神马一代开户 以及四大搜索 信息流平台代运营
提供
线上推广渠道
2026/04/13
我提供千川开户 1.3 稳定全年 本地推线索对公11 团购对公13 欢迎来合作
提供
GEO&SEO优化
2026/04/13
我提供:【AI搜索引擎优化+GEO生成引擎优化服务商】不限地区/行业高折扣收直客/渠道,快的话8分钟上排名,1天完成全流程交付高效率

佚名
2019/08/07
3713