推广落地页的设计规范 授课老师:吕东昊
时长: 72分钟
讲师: 吕东昊
点击学习>
核心摘要:
2020年中国直播电商市场规模超1.2万亿元,年增长率为197.0%,预计2023年直播电商规模将超过4.9万亿元。企业通过常态化自播获得更可控的成本投入与更稳定的销量增长。2020年店播成交额占整体直播电商的32.1%,预计2023年占比将接近50.0%。
直播行业生态圈逐步完善。截至2020年底,中国直播电商相关企业累计注册有8862家, 行业内主播的从业人数已经达到123.4万人。行业迅速从单纯的流量红利挖掘过渡到对整个生态的红利挖掘,尤其是通过精细化运营与供应链渗透实现新的增量。
直播电商对供应链的赋能:1. 缩短供应链环节。直播电商跳过中间商,直连工厂与消费者。环节的减少可以帮助品牌发掘并覆盖潜在消费群体。同时直播结果可以迅速反馈到生产端,提高供应链定制能力。此外直播倒逼供应链提高了响应速度,提高了上新频次与数量。2.仓配一体化需求增加。直播电商的出货特征是集中爆发的碎片化订单,为高效的仓配一体化模式提供了适用场景。
1、中国直播电商行业驱动因素
直播电商对传统分销渠道的重构
直播电商成为电商行业新增量,供应链变革是长期驱动力
电商增量的底层支撑是电商渗透率与人均消费水平的增长,但是这两个因素驱动有限。直播电商自生的增量主要是更多观看的人群,更多存量和增量用户为非计划需求买单,以及直播打包销售模式所产生的高笔单价与客单价(例如买二送一)。这些因素带来的销售数据吸引了更多供货方增加直播场次,更多有质量的商品反馈,这里暂时将直播场次视为结果变量。从三个视角分析这些增量:
宏观层面:行业层面的主要驱动是直播电商拓展到传统电商未充分渗透的消费人群,同时让增量与存量用户将消费需求更多地转移到直播电商,这种非计划需求与客单价的增长来源于供应链变革驱动用户的消费意愿和人均消费水平的增长。
中观层面:除了宏观驱动,平台层面的用户扩张还可以来自平台间的用户争夺,以及非计划需求的触发,更有平台间综合资源的竞争。
微观层面:蕴含更多机会,例如品牌商的新用户挖掘、新品的需求触发;服务商的主播孵化与店播业务增长等。
因为上层天花板可以是下层的存量竞争,因此直播电商带给中微观的机遇要高于宏观,越是个体,理论上越受益于直播,但风险也越大。
与此同时,同样都是增量因素,在不同阶段对不同主体的价值也不同。用户增长是短期明显的增量,客单价是缓慢但长期的增量。通过升级供应链创造非计划需求,并且将非计划需求转为计划性需求从而升级消费结构,是最长期最根本的增量(下一章详细叙述)。
C端渗透
直播电商用户渗透率持续增长,近四成网民为直播电商受众
截至2020年底,我国网络直播用户规模已达6.17亿,占整体网民的62.4%。其中,直播电商经高速发展已成为网络直播中用户规模最大的直播类别,用户规模达3.88亿人,较2020年3月增长1.23亿人,占整体网民近四成。直播下单用户占观看直播用户的66.2%,即近三分之二的用户曾观看直播后做出购买行为。
随着我国网民规模进一步扩大,消费者对直播互动性、社交性、娱乐性特点的认知加深,以及直播带货提供给了观众更优惠的价格、更直观的介绍、更高度的信任,用户群体对网络直播和直播电商接受度正逐步提高,用户日均观看直播的时长持续增加,直播电商用户在整体网民占比增加明显,越来越多的人认可在直播间购物的消费方式。
B端拓展
流量分发新业态下,产业链迅速向供应链与运营延伸
直播电商经历2016-2018年三年的沉淀,2019年迎来爆发期,直播成为平台延长用户时长、提高营销转化的普遍方式,这种普及迅速培育出一个新型生态圈,行业迅速从单纯的流量红利挖掘过渡到对整个生态的红利挖掘,尤其是通过精细化运营与供应链渗透实现新的增量。
这一点表现为2020年直播电商服务企业与从业人数的快速增长。企查查数据显示,截至2020年底, 中国新增直播电商相关企业注册数6939家,累计注册有8862家,2019-2020年增长360.8%。其中,据艾瑞统计,行业内以达人播为主的直播服务机构6528家,以企业播为主的直播服务机构573家,占整体企业数的80.1%。
直播电商行业主播的从业人数也在不断增长,截至2020年底,行业内主播的从业人数已经达到123.4万人。
生态的繁荣也意味着竞争的激烈,竞争的激烈驱动产业链持续输出更多价值,尤其是供应链价值与运营的价值。
供给端对直播电商的促进作用
多元化品牌价值需求,推动直播形态分层分级
品牌的多元化促使直播电商的类型、形式、组货模式快速演化。目前直播电商已经基本形成了一套成熟的模式与玩法。
首先直播电商形态分为达人播与企业自播,商家对自播的关注度明显提升,开拓长远稳定的出货渠道。2020年,淘宝平台诞生了近1000个过亿直播间,其中商家直播间数量占比超过55%。组货模式上,达人播可根据产品的品类、调性、功能/功效、价格等与不同品牌商商议不同产品的出场顺序与曝光时间。
供给端对直播电商的促进作用
外部资源整合协同、以销定产的供应链变革成为共识;销量难保、供应链伪柔性是痛点
供应链两大趋势,或者说是理念变革成为直播电商赋能供应链的驱动力:
供应链外部资源整合。供应链变革往往从企业内部整合开始,扩展到整个网链的紧密结合与集成。而在2019年上海达睿供应链管理公司进行的调查中,49%的企业都想运作全产业链端到端的供应链协同,以取得降本增效的最大效益。
C2M模式兴起。早期供应链管理重上游轻下游,2004年与2012年的全国供应链调查中,企业特别重视对采购成本与供应商管理等方面的改造,而到2019年,高达57%的企业选择需求管理作为主要变革方向,用需求驱动供应的拉式供应链已深入人心。
C2M模式仍处于过渡阶段,目前C2M主要是C2B2M,其中B是链接流量与供应链的平台,但模式仍存在痛点:1. 需求端:目前无法追求完全定制化,需求不能太过分散,即使有电商巨头通过整合消费行为数据,为工厂提供销售预测与建议,工厂为了保证及时出货仍需提前批量生产。这种预测的精准度依靠大数据技术的成熟度与供应链经验,且以平台的影响力为背书。2. 生产端:非标化生产要有柔性化生产线升级的技术和能力,分解细化生产流程,满足小批量多频次出货,同时对采购计划与生产计划也要做彻底变革。由于不经济,几乎很少有工厂如此改进生产线。而直播电商对C2M最大的变革是去中心化的更精准快速的需求预测与需求反馈、对产品的背书与对销量的保证,因此可以与制造商有更深度的合作(下章详细解释)。
需求端对直播电商的促进作用
用户行为决策结构化,迭代传统电商的流量分发方式
“图文+短视频+直播”三位一体的组合营销有着越来越重要的价值。淘宝、快手与抖音三大平台在内容形式与流量玩法的发展上不断互补。对于淘宝来说,内容生态成为重要板块,首页下移、猜你喜欢上移、二跳变为无尽浏览,同时用户对宝贝详情页的浏览减少,增加直播与短视频的呈现。而快手与抖音等短视频平台则是增加直播与图文电商的比重,不断缩短直播与商城的触达路径,增加搜索功能与评论功能,提供沉浸式体验的同时为用户提供更便捷亲民的购物转化路径。
这类变革说明“图文+短视频+直播”沉浸式浏览已经成为必备的线上导购场景。信息获取与购买决策转移到更个性化与内容化的短视频与直播上。决策路径上,三类内容形式也有较大差异:用户的购前成本(含访问成本&决策成本):直播<短视频<图文;购后成本:直播>短视频>图文。
需求端对直播电商的促进作用
消费者追求极致性价比,推动带货品质效应升级
电商消费者追求极致性价比,推动带货品质效应升级。从用户端看,无论是高线城市用户还是下沉市场用户,货与价是直播购物的主要驱动因素。网购用户中存在大量价格敏感型消费群体,减少溢价、物美价廉是其普遍诉求,由此为直播电商带来增量市场。直播电商的策略正从低价倾销转移到对高性价比产品的渗透,用户对大量成熟品牌的认知是空白的。未来单纯以清库存为目的进行直播带货的做法将失去竞争优势。未来培养用户的直播消费习惯,以及挖掘引致需求是关键,因此高性价比与质价比的商品存在较高的成长空间。
直播电商行业处于高速发展期
直播电商成为万亿级市场,未来增速可观
2020年中国直播电商市场规模达1.2万亿元,年增长率为197.0%,预计未来三年年均复合增速为58.3%,2023年直播电商规模将超过4.9万亿元。直播已经成为电商市场常态化的营销方式与销售渠道,未来电商下单用户数、下单频次以及客单价均会继续提升,其中下单用户增幅较大,下单频次增幅较小,两者预计会较快趋于饱和,客单价增幅较小,但预计将会长期持续增长。直播电商在社会消费品和网购市场也有较快的渗透,2020年直播电商在社会消费品零售总额的渗透率为3.2%,在网络购物零售市场的渗透率为10.6%,预计2023年后者可达24.3%。
产业图谱(侧重服务商分类)
直播电商进入精细化运营时代,服务商向细分化垂直化发展
随着直播电商行业生态圈的逐步完善,更多提供细分服务和擅长不同品类的服务商加入到行业建设和竞争中。根据业务侧重的不同,服务商可分为招商服务商、代运营服务商、培训服务商、供应链服务商、MCN机构、产业带服务商等;根据场景不同,可以分为档口直播服务商、村播服务商等。目前除了达人播与店播机构,其它各类服务商的界限还是比较模糊的,一方面多数服务商提供综合性解决方案,例如MCN机构在平台拿到牌照可以同时作为招商服务商与培训服务商开展业务,另一方面服务商未来会有不同的侧重,并且在垂直赛道更有可能出现头部玩家(由于2020年直播电商报告已经较清晰地描述了其它主要参与方,本图谱主要阐述直播服务商的类型与代表企业)。
直播电商的供应链赋能
直播电商缩短供应链环节,减少信息差,提高信息反馈速度
产销:缩短供应链环节。直播电商可以跳过中间商,直连工厂与消费者。环节的减少缩短了用户信息的反馈时间,减少信息差,同时可帮助品牌发掘并覆盖潜在消费群体。同时直播是一种实时互动、灵活快速的销售方式,主播代表粉丝行使选择权,一个单品的直播结果可迅速反馈到生产端,间接加速了行业的优胜劣汰。同时主播需要丰富优质的SKU来支撑直播频次与直播吸引力,倒逼供应链提高响应速度,提高上新频次与数量。
履约:仓配一体化需求增加。直播电商的出货特征是集中爆发的碎片化订单,为高效的仓配一体化模式提供了适用场景,根据预期订单量提前在多地RDC仓备货,就近快速周转发货,至少减少了1次转运与分拨。随着供应链数字化程度提高与需求端的预测精准度提高,线下门店可以成为前置仓,仓配一体化模式将得到更多普及。同时,生鲜品直播订单的增长促进了冷链运输的发展,更多的直播间与仓库设在了原产地保证产品的质量。
通过更真实、精准、稳定的需求反馈实现深度合作与共赢
更迅速、准确、真实的前端消费者洞察。对于前端指导生产环节,C2M多是大数据洞察+经验+需求反馈来预测趋势与机会。而直播电商由于数据集中爆发,极大地缩短了数据收集与分析的周期(12-14小时),数据的可用性与结论性更强(例如直播间销量不佳时及时停产),同时基于主播及运营的海量选品经验与直播间用户需求征集与真实反馈,可以更加灵活精准地控制研发设计与产销匹配情况。
庞大而稳定的需求可以实现先销售再生产的模式。直播电商提供了最佳的售卖场景,尤其对爆品来说,直播间拥有主播作为信任背书,拥有高复购高转化的固定粉丝群,可以短时间促成大量订单。有了销量的保证,虽然用户尚未下单,但直播前即可将订单量与排期向上游反馈,生产商倒推生产周期按需生产,同时以集约化订单与原料商议价压缩生产成本,最大限度降低库存风险,提高利润。
与上游产生更深度更长效的合作,形成按需生产的正向循环与三方共赢。直播电商有更真实、快速、精准、稳定的需求反馈,且主播有高效的匹配团队帮助品牌商分担履约义务与售后跟踪,另一方面主播有强议价能力,加之对行业成本结构的理解,可以做出更合理的定价调整。消费者享受到高性价比好物,工厂保证了合理的利润率,惠及供需两端。直播电商与上游生产商的合作更加长效密切。
服务商分析—店播与达人播
企业自播成为新发展趋势,2020年交易额占比超三成
作为直播电商的两种主要业态之一,达人播由于其专业性、高流量、高转化率而较早被商家采用,为品牌带来流量,提升短时间内的销量。但短时流量忠诚于主播,属于阶段性的销量提升。自2019年来,越来越多商家采用企业自播(店播),店播占比逐年上升,商家通过与消费者的即时互动,提供针对性服务帮助消费者做出购买决策,以此获得忠诚于品牌的消费者,可以通过常态化店播获得更可控的成本投入与更稳定的销量增长。目前企业自播已经成为众多品牌的主要销售场景之一,2020年企业自播成交额占整体直播电商的32.1%,预计2023年占比将接近50.0%。
主要差异来自品牌商合作形式,市场较分散,竞争日趋激烈
达人播具有强烈的IP属性,以主播为中心进行混播,商家与主播按单场合作,而店播模式下,商家与店播代运营机构是长期合作,以店铺账号为主全年进行常态化直播。店播为了长期合作,以佣金为主要收费,其ROI一般略高于达人播。同时由于受众不同,达人播主播带有强烈的IP属性,因此转化率与退货率均高于店播。
竞争格局来看,目前两个市场都比较分散,但是目前头部竞争壁垒正逐渐形成,竞争环境趋于激烈。排名前20的机构至少有1位年带货额大于10亿的主播,决定着机构的话语权与拿货的价格。
服务商分析—直播带货基础作业链条
各环节均较为重要,细节众多环环相扣,精细化运营是关键
直播简易版流程就是:招商选品—制定策略—上播—复盘,这些流程门槛不高但是涉及多个细节,且环环相扣,因此对细节的把控与精细化运营成为必备的基础要素,例如涉及用户信任度的选品,涉及到机构货品池,关键点为团队专业度,对价格、品牌、品类款式的深入理解与市场分析,以及如何组合引流品、爆品、利润款与常规款,也直接影响后面的促销策略、脚本编写和直播效果。
服务商分析—直播电商的团队分工
行业缺乏有经验的顶尖人才,前期倚重运营,后期倚重主播,头部主播的机构转换率极低
直播电商的主播背后需要有一个团队支持,主要分为产品运营、内容编导、中控场控等,同时配有招商选品部、数据运营部、新媒体部、公关部等支持部门,随着行业不断发展成熟,对人才的要求日趋专业化。具有3-5年经验的顶尖运营人才与流量投放师较为稀缺。从一个主播账号前期的发展来看,由于需要从零开始做直播内容触发、主播人设打造、产品组合与流量转化,前期运营以及流量采买的作用更加重要;在后期较成熟的阶段,运营作用减弱,主播成为团队核心。
由于主播需要团队的扶持,头部主播对团队有较强的黏性,同时部分主播本身是机构创始人或持有机构一定股份,头部主播的机构转换率极低。
3、中国直播电商行业未来发展趋势
垂类市场的发展前景
直播电商带动服务商高速增长,垂直领域深耕是新机会点
直播电商规模扩大和生态圈的逐步完善促进了服务商的发展以及业务的进一步细分,服务商以专业的能力为更多入场的商家提供账号运营、直播运营以及其它全流程的电商服务,为平台提供可观的交易量,为消费者提供优质的购物体验,服务商的重要性日趋显著。2020年服务商营收规模达到2463亿元,预计2023年将超过1.2万亿元,年复合增长率达72.2%。目前服务商市场竞争逐渐激烈,在垂直类目培养出头部主播或在垂直类目积累出更多优秀案例的新入局服务商更有可能在竞争中留存。未来服务商会有更多样的角色出现,衍生更多新行业与机会。
一方面2020年受疫情影响,主播数量迅速增加,竞争更加激烈,另一方面,直播用户心智也更加成熟,对专业化内容需求增加,主播需要体现其对产品的专业度才能提高消费者的信任度从而触发转化,此外,直播品类更加分散,母婴、保健等品类占比不断上升。因此无垂类专业度的主播转型带货成功的概率降低,多数主播的发展路径是,最初深耕一个品类培养高忠诚度高转化的私域流量,随着直播场次、时长与流量的积累,吸引更多品牌商合作,扩大货品池,主播的优势品类占比逐渐降低。
构建差异性壁垒
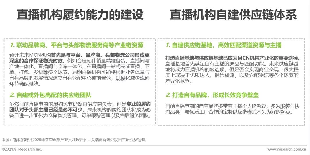
直播机构:加强对履约链路的把控能力、自建供应链基地/平台、与厂商合作积淀出长期品牌,实现B端商业化破圈
未来将有更多的直播机构加强对供应链上下游的渗透以及对产业链合作资源的渗透。首先,促进产业链各方高效合作,尤其是与头部物流公司达成面向直播电商的针对性合作,同时细化并匹配自有供应链团队。此外,MCN机构将逐步打造自有品牌以及建立自有供应链,由机构中的头部主播牵头,撬动更多的产业带资源,同时形成自有的供应链平台,实现渠道资源与主播的双向赋能。最后与优质供应链合作,参与研发生产环节,降低对主播的依赖性,打造自有品牌,形成长效的竞争壁垒。
主播:上播门槛提高,主播需要对垂类产品有深入的了解
主播存在入行壁垒,但在初期流量红利的加持下并不明显,随着行业不断成熟竞争不断激烈,以及政策监管趋严,主播准入门槛将持续提高,主播专业度的重要性增加。表征为2021H1行业主播的净流入较2020年放缓,底层原因是,虽然行业没有阶层固化,但是培养一名腰部及以上主播的难度增加,对新人的要求也逐步提高。其一,监管趋严,对社交媒体和视频直播购物从业人员的培训与上岗提高了要求;其二,流量采买的成本增加,目前培养一位主播的启动资金至少需要数百万;其三,整体行业已经过了招聘爆发期,经过了一轮淘汰洗牌后,行业已经存续了一批适合且小有规模的主播;其四,行业经过不断地试错与发展,行业准入门槛与上播门槛同时提高,尤其是当颜值、毅力、表达力等成为必备质素,专业度成为主播更有价值的竞争壁垒,需要主播对自己的主攻品类有深入的了解与强专业度,并且要深入了解供应链的所有环节,专业化的培训不可或缺。
平台:将持续深入产业链,加快对电商内容的优胜劣汰
由于参与直播电商竞争的商家增多,平台内商品同质化程度提升,流量资源成为现阶段的争抢目标之一。流量成本上升挤压了商家获利空间,提升供应链效能成为解决问题的途径之一。平台作为产业链中起主导作用的一环,为了提升供应链能力,将会在现有基础上与更多参与方深度合作,挑选优质供应链并助力发展,赋能制造商及中小商家,提升运作效能。
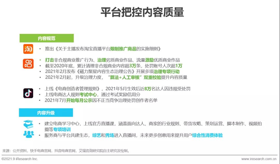
此外,内容作为直播电商的驱动之一,内容质量直接影响消费者购物体验和黏性,各平台2021年陆续推出多个规范达人、商家、服务商等各参与方行为的细则,从“打击”、“治理”和“激励”三个层面去除现有内容中的糟粕部分,创建平台提供专项培训,与服务商联合创新内容,预计未来直播电商输出内容的质量将会得到更多的重视、规范和创新。
©特别声明
本文来源:艾瑞咨询 原创作者:艾瑞
本站遵循行业规范,任何转载的稿件都会明确标注作者和来源,如果来源或作者有误,请及时联系我们更正;本站的原创文章,请转载时务必注明文章作者和来源,不尊重原创的行为我们将追究责任;作者投稿可能会经我们编辑修改或补充。
渠道对接
更多 

提供
线上推广渠道
2026/05/22
我提供2026年本地推政策最高且稳 Q2季度政策不变,线索11,团购13持续收量
提供
线上推广渠道
2026/05/22
我提供头条软文加粉抑郁/牛皮癣/白癜风/胃病/痛风/三高/男科等全病种开户
提供
线上推广渠道
2026/05/22
我提供千川:一代不配合对公1 ,配合对公3 稳定,24小时机器人充值
提供
线上推广渠道
2026/05/22
我提供本地推Q2稳定高政策 一级代理商 自家端口 前审系统 规避违规素材内容 量大渠道来
提供
线上推广渠道
2026/05/22
我提供2026年本地推政策最高且稳 Q2季度政策不变,线索11,团购13持续收量
提供
线上推广渠道
2026/05/22
我提供【可看数据】牛皮癣/白癜风/抑郁/hpv/男妇科/肛肠/胃肠等医疗信息流全病种开户

艾瑞
2021/11/08
3728