超级转化率 引爆业绩增长 分享嘉宾:陈勇老师
时长: 60分钟
讲师: 陈勇
点击学习>
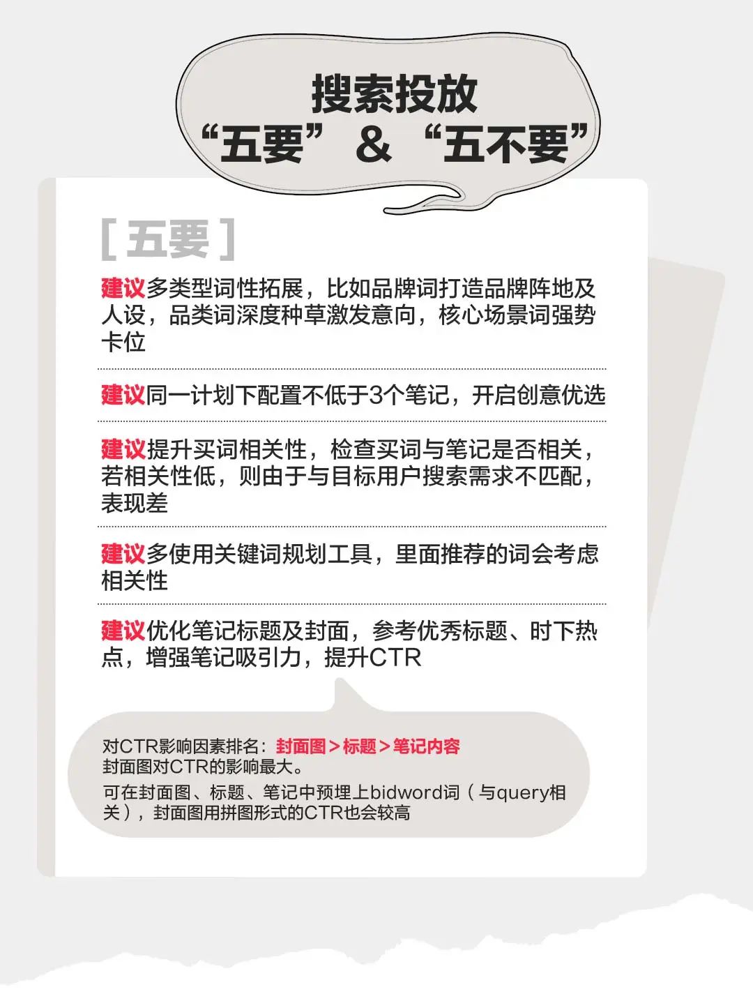
自23年9月中旬起,小红书搜索广告产品正式升级为「搜索通」,原有页面和功能保持不变,将以新名字开启邂逅之旅。
「搜索通」是专为小红书商业化客户提供的一站式搜索竞价投放平台。
• 投放前,提供流量分析和洞察;
• 投放时,提供智能创意、关键词规划工具,帮助用户让搜索投放更高效、更便捷、效果更好,还有搜索一键快投产品,降低用户投放门槛,提供深度转化能力,以有效留资为投放目标(私信/表单);
• 投放后,提供计划诊断能力,帮助用户优化投放方案,助力小红书商业化客户更好地使用搜索投放产品。
下面一起来看小红书投放方法论干货笔记:
©特别声明
本文来源:小红书商业动态 原创作者:艾奇SEM
本站遵循行业规范,任何转载的稿件都会明确标注作者和来源,如果来源或作者有误,请及时联系我们更正;本站的原创文章,请转载时务必注明文章作者和来源,不尊重原创的行为我们将追究责任;作者投稿可能会经我们编辑修改或补充。
渠道对接
更多 

需求
线上推广渠道
2026/04/22
我需要千川一代老板/总经理联系,对私5.5,可以垫款的来
提供
线上推广渠道
2026/04/22
我提供全病种百度直播间精准获客:加粉/表单,加白资质,独家跳转技术
提供
线上推广渠道
2026/04/22
我提供头条信息流心脑、血糖,血压。痛风、肠炎、胃病、耳鸣、便秘、痔疮、肺病、肺结节
提供
线上推广渠道
2026/04/22
我提供本地推政策线索11 团购13 配合自运营账户不用消耗
提供
线上推广渠道
2026/04/22
我提供朋友圈广告全行业投放,养生,医疗,教育,房产汽车等, 无资质均可
提供
线上推广渠道
2026/04/22
我提供百度医疗 医院、诊所 医生号,短视频+直播间引流 跳转企微+百家号文章内容+百家号私信+百家号评论矩阵爆量组合拳 可代运营服务一条龙全包成

艾奇SEM
2023/10/19
3609